


国家金融监督管理总局网站近日发布的国家金融监督管理总局重庆监管局行政处罚信息公开表(渝金管罚决字〔2025〕5号)显示,新华人寿保险股份有限公司(简称“新华保险”,601336.SH)重庆分公司存在以下违法违规事实:团险业务财务数据不真实、银保业务财务数据不真实、个人代理业务财务数据不真实、给予投保人合同约定以外的其他利益。重庆金融监管局决定对其处以罚款120万元。
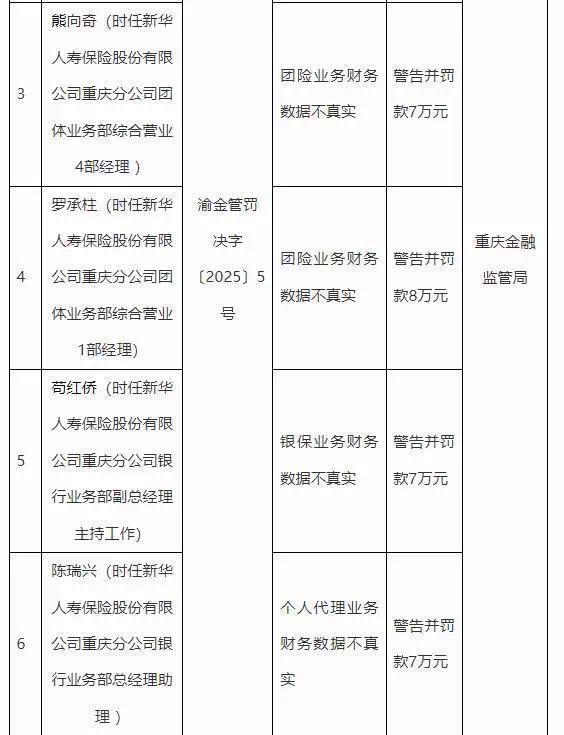
付长纮(时任新华人寿保险股份有限公司重庆分公司团体业务部综合营业2部经理)、熊向奇(时任新华人寿保险股份有限公司重庆分公司团体业务部综合营业4部经理)、罗承柱(时任新华人寿保险股份有限公司重庆分公司团体业务部综合营业1部经理)存在以下违法违规事实:团险业务财务数据不真实。重庆金融监管局决定分别对其处以罚款9万元、7万元、8万元。
苟红侨(时任新华人寿保险股份有限公司重庆分公司银行业务部副总经理主持工作)存在以下违法违规事实:银保业务财务数据不真实。陈瑞兴(时任新华人寿保险股份有限公司重庆分公司银行业务部总经理助理)存在以下违法违规事实:个人代理业务财务数据不真实。重庆金融监管局决定分别对其处以罚款7万元。
金莎(时任新华人寿保险股份有限公司重庆分公司个人代理人)、张涛(时任新华人寿保险股份有限公司重庆分公司个人代理人)存在以下违法违规事实:给予投保人合同约定以外的其他利益。重庆金融监管局决定分别对其处以罚款0.5万元。
以下为原文:

广告重温经典网站最新发布收录_新开新服网站权威发布推选
×

